智慧農業是利用信息技術,特別是農業大數據,來提高農業生產效率、優化資源配置、保障食品安全的一種現代化農業發展模式。農業大數據作為智慧農業的核心支撐技術之一,可以應用于多個方面,包括農事溯源系統的搭建。

農事溯源系統是指通過收集、管理和分析農產品生產、加工和流通各個環節的數據信息,實現農產品生產全過程信息可追溯、記錄和監控的系統。農事溯源系統的主要目的是保障農產品的質量安全和追溯性。
在利用農業大數據搭建農事溯源系統時,需要進行以下步驟:
1. 數據收集:利用物聯網技術和傳感器設備,采集農田環境、農業生產、農產品流通等各個環節的數據。例如,可以通過土壤濕度傳感器、氣象站、無人機等設備,收集農田土壤濕度、氣溫、降雨量等環境數據,以及農作物生長情況、施肥和農藥使用情況等生產數據。

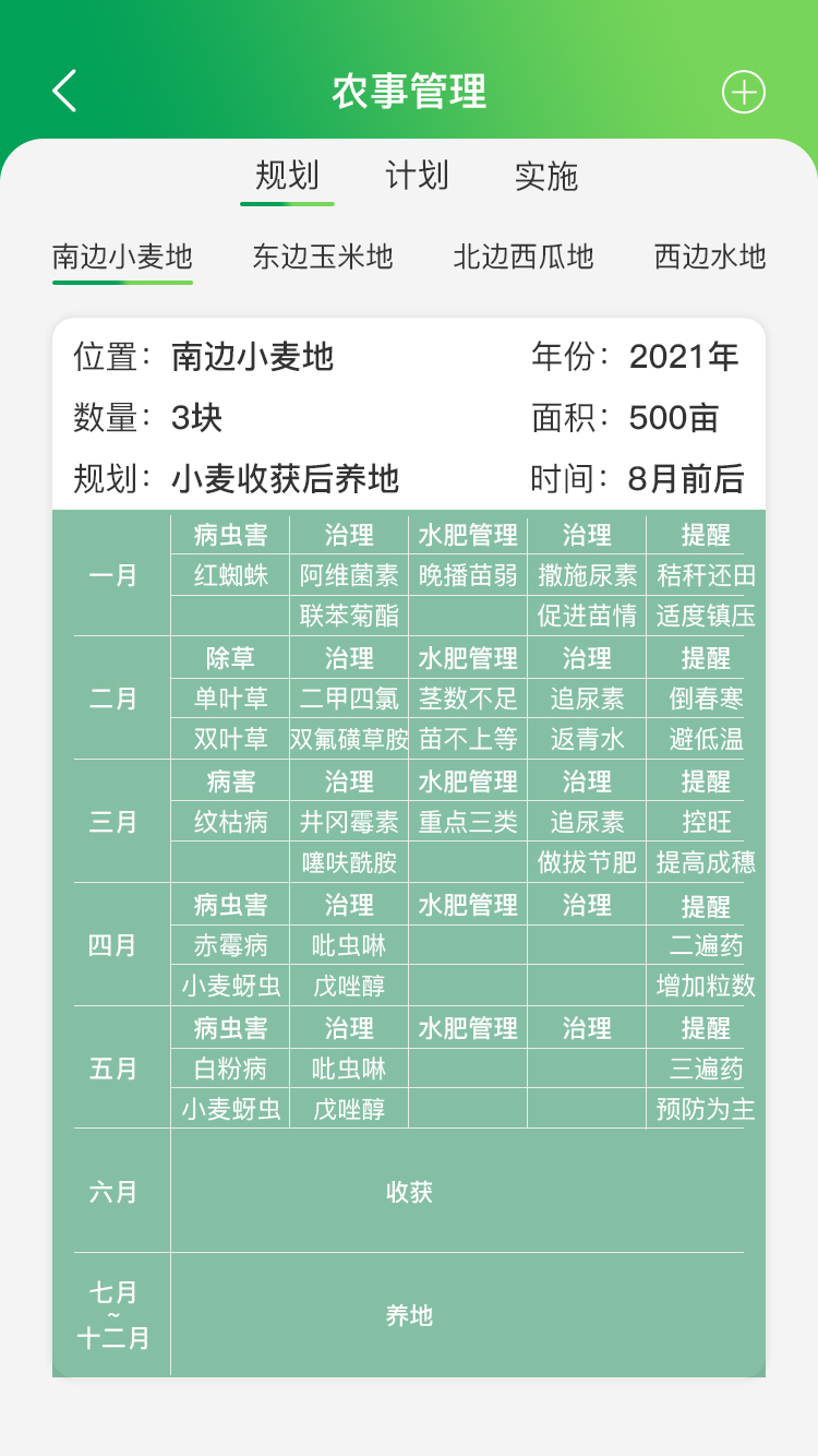
農事版塊說明
2. 數據存儲和管理:將收集到的農業大數據進行處理和存儲,建立起數據倉庫和數據庫。同時,根據不同的農業生產環節和需求,對數據進行分類、整理和歸檔,以便后續的數據分析和應用。
3. 數據分析和處理:利用數據挖掘、機器學習等技術,對農業大數據進行分析和處理。通過對數據的統計、模型建立和預測,可以提取出有價值的信息和規律,為農業生產決策提供科學依據。例如,通過分析歷史數據和實時數據,可以對農作物的病蟲害風險進行預警,及時采取相應的應對措施。

農事安排和管理
4. 數據可視化和共享:將分析結果以圖表、報表等形式進行可視化展示,使農業從業者可以直觀地了解農業生產狀況和趨勢。同時,也可以將數據共享給各個環節的參與者,包括農民、農產品加工企業、物流和銷售渠道等,以實現信息的透明度和公開性。
通過搭建農事溯源系統,可以實現農產品的全鏈條追溯,從農田到餐桌的每一個環節都可以被追蹤和監控。這樣可以提高消費者對農產品的安全信任度,降低食品安全風險。同時,也有助于優化農業資源的配置,提升農產品生產的效率和質量。

利用農業大數據搭建農事溯源系統是智慧農業發展的重要方向之一。通過全面收集和分析農業數據,可以實現農產品生產全過程的信息可追溯和監管,為農業的可持續發展提供有力支撐。